
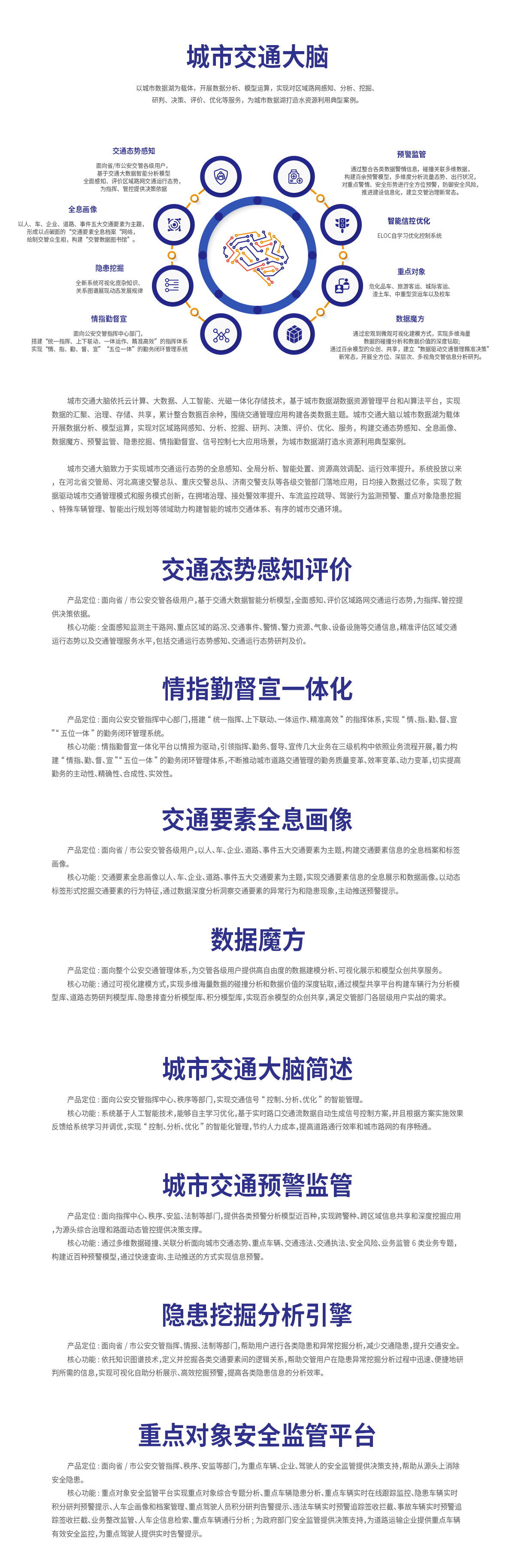
交通态势感知
面向省/市公安交管各级用户,基于交通大数据智能分析模型
全面感知、评价区域路网交通运行态势,为指挥、管控提供决策依据

全息画像
数据魔方
通过宏观到微观可视化建模方式,实现多维海量数据的碰撞分析和数据价值的深度钻取,通过百余模型的众创、共享,建立“数据驱动交通管理精准决策” 新常态,开展全方位、深层次、多视角交管信息分析研判,满足交管部门各层级用户实战的需求。

情指勤督宣
预警监管
通过整合各类数据警情信息,碰撞关联多维数据,构建百余预警模型,多维度分析流量态势、出行状况,
对重点警情、安全形势进行全方位预警,防御安全风险,推进建设信息化,建立交管治理新常态。
智能信控优化
ELOC自学习优化控制系统
基于人工智能技术,能够自主学习和优化;基于实时路口交通流数据自动生成信号控制方案。
根据方案实施效果反馈给系统学习并调优,实现“控制、分析、优化”的智能化管理,节约人力成本,提高信号配时优化和城市路网的有序畅通。
重点对象
危化品车、旅游客运、城际客运、渣土车、中重型货运车以及校车
闭环监督管理
隐患告知反馈全流程监管
拦截处置反馈一体化
积分四色预警灵活配置
主动化预防、自动化推送
全息要素精准画像归档

隐患挖掘
依托知识图谱技术,定义并挖掘各类交通要素间的逻辑关系,帮助交管用户在隐患异常挖掘分析过程中迅速、便捷地研判所需的信息,实现可视化自助分析展示、高效挖掘预警,提高各类隐患信息的分析效率。



微信服务号